为深入学习宣传贯彻习近平新时代中国特色社会主义思想,落实立德树人根本任务,推进思想政治教育科学规律的深入研究,党委学工部组织辅导员参加天津市高校思想政治工作研究基地大学生思想政治教育专项课题申报,并开展校级评审工作。
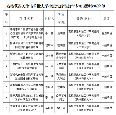
目前,各研究基地大学生思想政治教育专项课题评审结果已经揭晓。根据《市委教育工委 市教委关于设立2019年大学生思想政治教育专项课题的通知》(津教学生函〔2019〕62号),2019年共立项84项,其中永利官网立项8项(重点项目1项、一般项目7项),在获得立项的24所高校中名列第二。党委学工部将继续加强辅导员队伍建设,不断强化辅导员专业化发展,有效提升永利官网思想政治教育工作质量和育人水平。(审稿:辛佳澎)
